
一款宣称专为儿童设计的营养咀嚼片,实测营养成分竟与标签标示值相差悬殊——脂肪超标3.5倍,钠含量虚标近30倍......
日前,中华网财经接到消费者爆料,称其送检的“γ-氨基丁酸甜橙味多维营养素咀嚼片1号”产品存在三项指标严重偏离标示值。
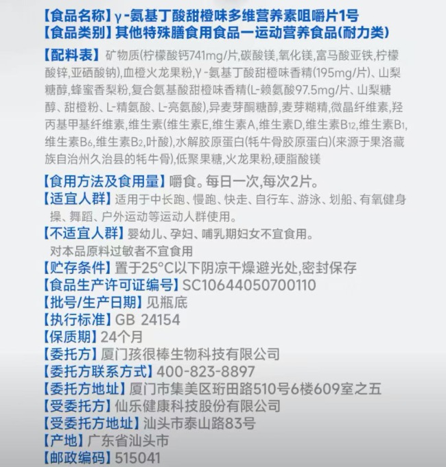
检验报告显示,该产品营养成分表标示值为每份(4g),经换算为每100g含量后,与检测结果的对比悬殊过大:脂肪标示值范围为0~1.2g/100g,实测4.2g/100g,超标3.5倍;能量标示值范围为1075~1290kJ/100g,实测1306kJ/100g,超出标示值上限;钠含量标示值范围为0~1.2mg/100g,实测却达34mg/100g,超出标示值上限近30倍。

根据GB 28050-2011《食品安全国家标准 预包装食品营养标签通则》的规定,钠、脂肪、能量等营养成分的实际含量不应高于标示值的120%,蛋白质含量则不应低于标示值的80%。
以此衡量,上述能量、脂肪、钠三项指标的检测结果与产品标签标示值换算后的含量范围存在显著偏差。

“标注与实际存在误差值是被允许的,但必须在‘允许误差范围’。当检测值超出此范围时,涉嫌构成虚假标注。”北京市中咨律师事务所合伙人冯紫晨向中华网财经指出,具体到“能量、脂肪、钠”,允许误差范围为≤120%标示值。超过标注120%则存在涉嫌违反《食品安全国家标准预包装食品营养标签通则》的嫌疑。
冯紫晨进一步强调,根据相关司法解释,食品的标签本身就是食品安全考虑标准的一部分,在未正确标明食品安全标准要求必须标明的事项,足以导致消费者对食品安全产生误解等情况下,可能会被认定不符合食品安全标准。
不过,该品牌位于京东和淘宝的旗舰店客服对此回应称,相关产品符合国家标准。

据了解,涉事产品标称生产单位为仙乐健康科技股份有限公司,这是一家在国内健康食品代工领域颇具知名度的企业。
然而,真正的品牌方隐藏在复杂的股权结构之后。天眼查信息显示,“养能健”商标申请人为厦门孩很棒生物科技有限公司,成立于2024年2月,注册资本1100万人民币。而这家公司由厦门浪起文化科技有限公司持股60%。浪起文化是一家成立于2018年的电商MCN机构,聚焦大健康营养膳食业务,其校园招聘简章中明确将“养能健”列为旗下核心品牌,宣称“专注儿童营养补剂”。
这一股权链条揭示出典型的“MCN+代工”商业模式:由MCN机构孵化品牌、打造专家IP吸引流量,再由代工厂负责生产,最终通过直播间完成转化。据消费日报,依靠“专家IP+千川投流”的模式,养能健能在短时间内创造可观业绩。
而流量驱动的增长模式正在暴露出品控与合规的短板。2025年10月,澎湃新闻报道“清华冯博士”在直播间推销养能健DHA藻油叶黄素酯凝胶糖果,宣称“防蓝光”“眼脑双效补充”等功效。经查,该产品仅为普通糖果,并非保健食品,直播间因涉嫌虚假宣传被厦门市集美区市场监管局立案调查。
更值得警惕的是产品标准适用问题。此次涉事的γ-氨基丁酸咀嚼片执行GB24154《运动营养食品通则》,该标准明确针对“每周锻炼3次以上、中等及以上强度运动”的运动人群,不适宜人群包括婴幼儿。但养能健在宣传中大量使用“春生夏长”“帮助孩子改变人生轨迹”等话术,暗示产品能够助力儿童长高。将本应卖给运动人群的特膳食品包装成儿童身高管理产品,这种“适用人群错位”的操作已被业内多次质疑。

在此次虚标事件中,中华网财经就质检报告、虚标原因、召回计划及补偿方案等问题致邮公司方面进行了解,截至发稿,暂未收到回复。此外,养能健品牌电商平台及天眼查平台的备案电话也无人接听。
目前,消费者已就养能健产品虚标一事向市场监督管理局进行举报,中华网财经将持续关注。